A research team led by Professor Reza Moini in the Department of Civil and Environmental Engineering at Princeton University recently published a study in the international materials science journal *Advanced Materials*, pioneering a cement-based multi-material additive manufacturing technology. They have produced a biomimetic cementitious composite that exhibits a 187-fold increase in fracture toughness and a 22.6-fold improvement in ductility compared to cast plain mortar.

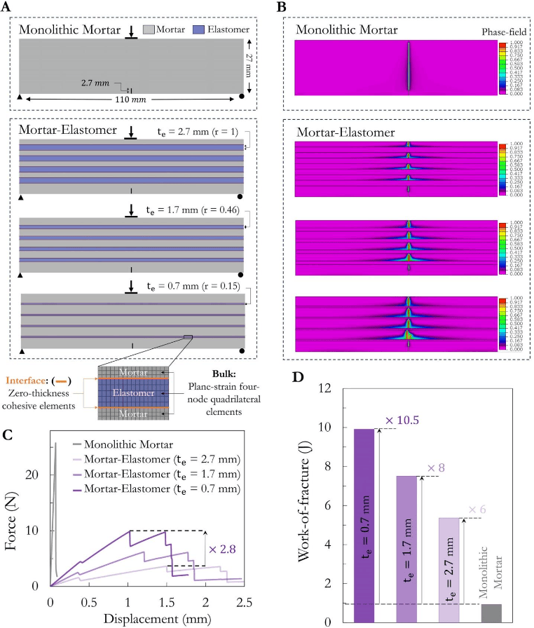
Inspired by the alternating hard-soft layered biomimetic structure of deep-sea glass sponge spicules, the study achieved precision 3D printing of alternating hard (cement mortar) and soft (elastomer) layered structures for the first time. The team established a large-deformation phase-field cohesive zone coupled numerical framework, systematically quantifying the regulatory effects of soft layer thickness and stiffness on the mechanical properties of the composite. They revealed a core design principle: "Thin, high-stiffness soft layers can simultaneously enhance both strength and toughness."

The flexural strength of the mortar-polyurethane biomimetic layered composite, prepared based on numerical optimization, showed no statistically significant difference from that of the plain mortar matrix. The research elucidated three synergistic toughening mechanisms: crack arrest and deflection, soft phase bridging, and interlayer crack renucleation. This enabled a fundamental shift in cement-based materials from catastrophic brittle fracture to stable ductile failure.


This technology overcomes the limitation of traditional concrete 3D printing, which is restricted to single-material forming. It establishes an integrated "fabrication-design-mechanics" research and development system for cementitious composites, adaptable to structural engineering requirements under extreme loading conditions such as building seismic resistance, marine engineering, and wind power foundations. Professor Reza Moini has previously published multiple research findings in the field of concrete additive manufacturing.
