The variety of CDR options powered by renewable energy is significantly bigger than commonly used in modeling up-to-date
Wedoany.com Report-Feb 1, New research by LUT University, Finland, and OTH Regensburg, Germany, presents the techno-economic assessment of carbon dioxide removal (CDR) from a portfolio perspective. Two climate targets of 1.5 C and a more ambitious 1.0 C until 2100 have been studied. The publication is entitled “Assessment of technologies and economics for carbon dioxide removal from a portfolio perspective".
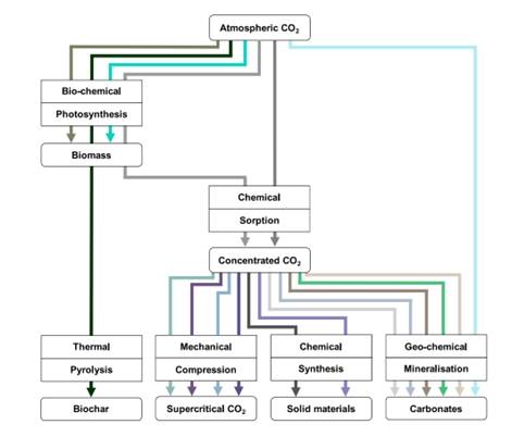
Commonly, only a few CDR options are considered: direct air carbon capture and sequestration (DACCS), bioenergy with carbon capture and sequestration (BECCS), enhanced weathering, afforestation and reforestation, biochar, and soil carbon sequestration. The problem is that possible technical solutions are more diverse, and a broader investigation into technologies is required.
In this study, a wide variety of possible CDR routes have been identified. All processes aim to remove CO2 from the atmosphere and, if possible, are fully electrified to run on 100% renewable electricity. This allows for the best possible integration into a solar PV and wind power-dominated energy system.
Two climate targets were studied, following the 1.5 C target of the Paris Agreement and a more ambitious 1.0 C target for a safe and just climate within planetary boundaries. The total CDR demand in the 21st century is based on previous research identifying 500 GtCO2 CDR demand for the 1.5 C and 1750 GtCO2 CDR demand for the 1.0 C target. Macroeconomic assumptions follow a global gross domestic product (GDP) development approximating equality globally by 2100, and the medium population projections by the United Nations, modeled with the LUT-DEMAND tool. In addition, the underlying energy system is assumed to be dominated by solar PV by mid-century as a least-cost solution and following trends identified by the PV community.
The CDR portfolios are created by assigning scores to CDR technologies based on weights for societal preferences. Six different portfolios are investigated in detail: balanced, low cost, low energy, high security, low area, and high technology readiness. CDR routes are listed by achieved score and deployed until the full potential is reached. The tool used for portfolio creation, LUT-CDR is available in full open access.
The balanced portfolio emphasizes all preferences equally. Low-cost, low-energy, and low-area portfolios prefer the minimization of the respective target parameter, meaning to keep either cost, energy, or area as low as possible. The high-security portfolio aims for a long-term sequestration of CO2 in solid carbonates, reducing the risk of the re-emission of the greenhouse gas. The high technology readiness portfolio prefers the most mature technologies.
The key results show that the financing of large-scale CDR powered by a solar-dominated energy system is possible with a maximum cost extent of less than 1% of the total global projected GDP even for partial climate restoration to 1.0°C. The additional primary energy required, however, is significant, though manageable when choosing the right CDR portfolio in combination with abundantly available renewable electricity. Solar PV is to play a key role due to its low-cost nature and global availability, adding value to the economic attractiveness of large-scale CDR.
Nevertheless, a transition towards 100% renewable energy must be the number one priority. Massively negative CO2 emissions are then the following megatrend for avoiding major risks for the stability of civilization. CDR deployment is no showstopper for the well-developing solar PV market. On the contrary, if large-scale CDR is mainly powered by solar PV electricity, the attractiveness of partial climate restoration is rather enhanced than hindered.
The financing of large-scale CDR may yet be unsolved and related to significant financial means, which might exceed a voluntary carbon market. Due to the low share of the global GDP, a CDR tax could be an option for financing climate restoration. The study calls for more research assessing different financing schemes.
The large-scale deployment of CDR aiming for ambitious climate targets reduces the probability of climate tipping points that are at risk in a 1.5 C world, which became our present-day normal. Further research on energy-system-integrated CDR is required to gain more insights into possible limitations, also related to the supply of low-cost electricity from solar PV and wind power.
This study provides a new basis for CDR routes to be considered in future research. Different societal preferences for CDR portfolios showed different impacts on cost and energy demand. A transition towards 100% renewable energy, largely and continuously driven by solar PV, has to be the first priority. Low-cost solar PV is not only a dominating basis for defossilising the energy system and reaching a sustainable industry transition but also CDR to rebalance within the safe and just planetary boundaries. The arising Solar Age is an outstanding opportunity to reach unprecedented levels of sustainability for humankind.
“Research at LUT University encompasses various analyses related to power, heat, transport, desalination, and negative CO2 emission options. Power-to-X research is a core topic at the university, integrated into the focus areas of Energy, Air, Water, and Business and Society. Solar energy plays a key role in all research aspects.”










